资讯
交易报告
特别关注
专家问答
贷款相关
楼盘
楼盘大全
网友点评
新房动态
排行榜
房源
出售房源
中介出租
房东出租
求购信息
求租信息
合租房源
房价
小区房价
经 纪 人
学 区 房
行业招聘
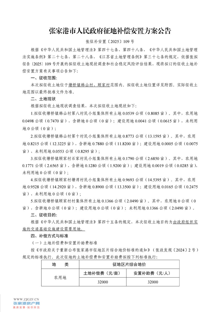
您的位置:张家港房产网 > 资讯中心 > 今日张家港 > 征地补偿安置方案公告(张征补安置[2025]109号)来啦!

征地补偿安置方案公告(张征补安置[2025]109号)来啦!

发表于:2025/11/21 10:02:14     类别:张家港新闻    共被阅读过:54次    查看评论(0)

近日

苏州市公共资源交易网发布了

关于征地补偿安置方案公告(张征补安置[2025]109号)

具体内容一起来看下







本信息来源于:张家港房产网
http://www.zjgzf.cn/news/zjgfc_60369.html
欢迎关注
张家港房产网APP
随时掌握 新鲜房源
微信公众号
私人定制 找房超爽
微信小程序
极速跨屏 随用随开
我想说两句:
验证码: 点击获取验证码

推荐下载

张家港房产网App

好房随时掌握

你问我答 更多>
张家港装修想省钱又高品质怎么办
热门学校排行榜 更多>
1 白鹿小学 725057
2 梁丰初中 702597
3 第二中学 618962
4 第一中学 585973
6 实验小学 514913
7 城北小学 380896
8 云盘小学 340960
10 东渡实验小学 280512
11 万红小学 239656
12 江帆小学 222794
14 梁丰幼儿园 150259
15 暨阳实验小学 147439
16 第三中学 120694
17 合兴小学 114699
18 塘市小学 112831
20 世茂小学 107634
附近的张家港二手房信息

您可能喜欢的楼盘

小区房价行情

更多小区房价>

  • 张家港公馆1790

    公馆1790   均价8937元

  • 张家港妙桥横泾小区

    妙桥横泾小区   均价6000元

  • 张家港锦润华庭

    锦润华庭   均价7416元

  • 张家港梁丰壹号

    梁丰壹号   均价13847元

  • 张家港万达广场

    万达广场   均价10154元

发布
App
  • 手机扫一扫

    安装APP

小程序
  • 微信扫一扫

    使用小程序

客服
  • 微信添加我为好友

    点击与我直接聊天

顶部